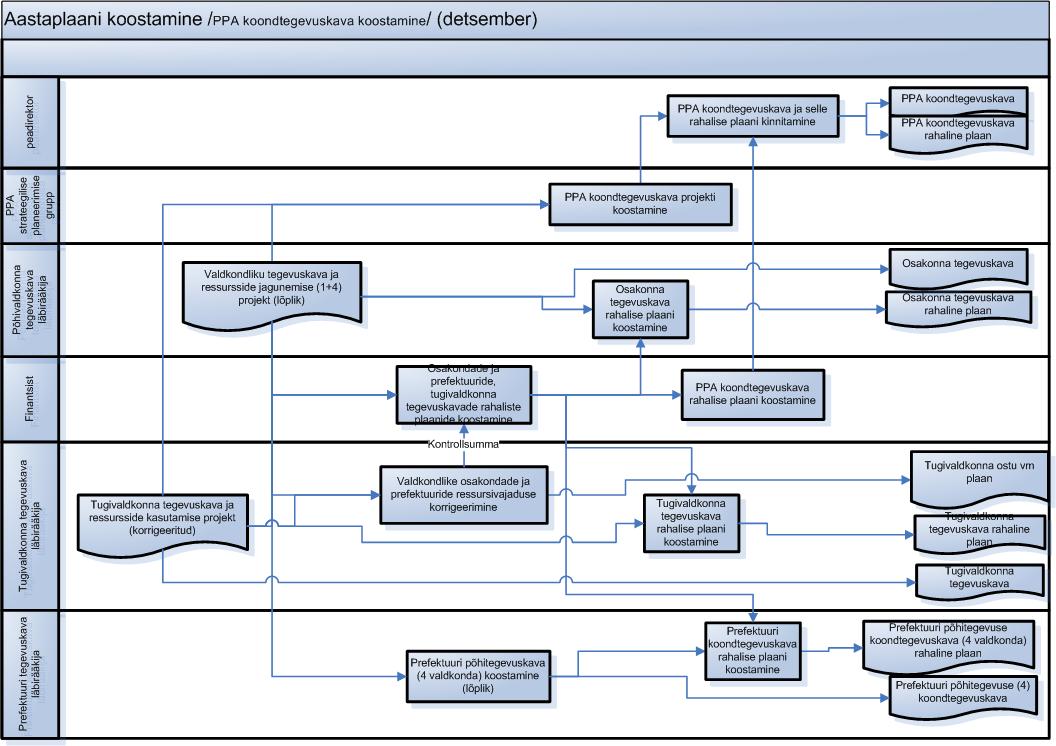
7.3 Kolmas etapp: PPA tegevuskava koondprojekti koostamine
PPA tegvuskava kolmas, eelmisi tegevusi summeriv osa on PPA tegevuskava koondprojekti koostamine. Vastavalt MFKO töörühma ettepanekule on see protsess järgmine. Valdkondliku osakonna ja prefektuuri lühiajaliste tegevuskavade ja ressursside jagunemise kokkulepete ning tugivaldkonna lühiajaliste tegevuskavade ja ressursside kasutamise projektide alusel koostab strateegilise planeerimise grupp PPA koondtegevuskava projekti, mis esitatakse kinnitamiseks peadirektorile.
Valdkondliku osakonna ja prefektuuri tegevuskavade ja ressursside jagunemise kokkulepete alusel korrigeerib tugivaldkonna tegevuskava läbirääkija tugivaldkonna tegevuskava ja ressursside kasutamise projekti ning koostab järgmise eelarveaasta vastavasisulise rakenduskava (ostuplaan, hankeplaan, koolituskava jms).
Valdkondliku osakonna ja prefektuuri tegevuskavade ja ressursside jagunemise kokkulepete ning tugivaldkonna tegevuskavade ja ressursside kasutamise projektide alusel koostab eelarve planeerija valdkondlike osakondade, prefektuuride ja tugivaldkonna tegevuskavade rahalise plaani ning PPA koondtegevuskava rahalise plaani, mis esitatakse kinnitamiseks peadirektorile.
Kokkuvõtvalt toimub PPA koondtegevuskava koostamine vastavalt MFKO töörühma ettepanekule alltoodud skeemi kohaselt
