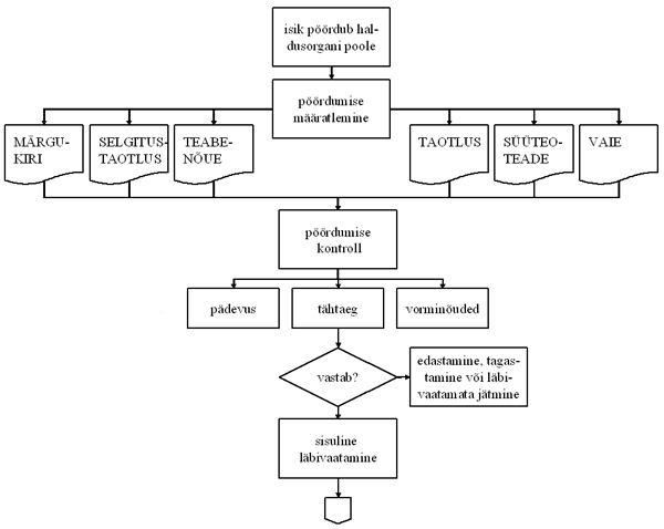
4. Pöördumise kontroll

Pöördumise määratlemine eelneb küll pöördumise kontrollile, kuid nad on sageli omavahel seotud. Pöördumise määratlemine eelneb selle kontrollile seetõttu, et pöördumist tuleb kontrollida juba konkreetsele pöördumise liigile vastavatest vormi- ja menetlusnõuetest ning pädevusest lähtuvalt. Samas just erinevad vormi- ja menetlusnõuded ja pädevus omavad tähtsust pöördumise liigi kindlaksmääramisel. Pöördumisese liik võib olla küll selge, kuid pöördumine võib olla liiki arvestades oluliste minetustega, kuid vastata teist liiki pöördumisele esitatavatele nõuetele – ka sellisel juhul tuleb hinnata ja vajadusel pöördujalt küsida, kas pöörduja soovib pigem pöördumise läbivaatamata jätmist või keeldumist või soovib ta selle menetlemist teist liiki pöördumisena (nt pöördumine ei vasta vaide või taotluse nõuetele (tähtaeg, pädevus, tõendatus vms), kuid vastab märgukirja, selgitustaotluse või teabenõude tunnustele). Sealjuures tuleb arvestada järgmiste põhimõtetega

  • pöörduja ja üksnes tema võib määrata kindlaks oma pöördumise eesmärki, sisu jt tunnuseid. Haldusorgan võib üksnes selgitada, tõlgendada ja abistada, kuid ei saa omavoliliselt pöördumist muuta või lahendada pöördumist, mida ei olegi esitatud;
  • haldusorgan on kohustatud abistama isikut märgukirja, selgitustaotluse või teabenõude koostamisel, tegema kättesaadavaks juhised, vormid ja näidised (HMS § 7) ning taotlusel selgitama menetlusosalisele või taotluse esitamist kaaluvale isikule menetluskorda, sh taotlustele esitatavaid vormi- ja menetlusnõudeid (HMS § 36).

Litsenseeritud: Creative Commons Attribution-NonCommercial-ShareAlike 2.5 License

S.Põllumäe ja R.Sults 19.09.2007